AI比你更了解你的爱好

渐入佳境1 发表于 2026-2-10 11:22

第 1 页

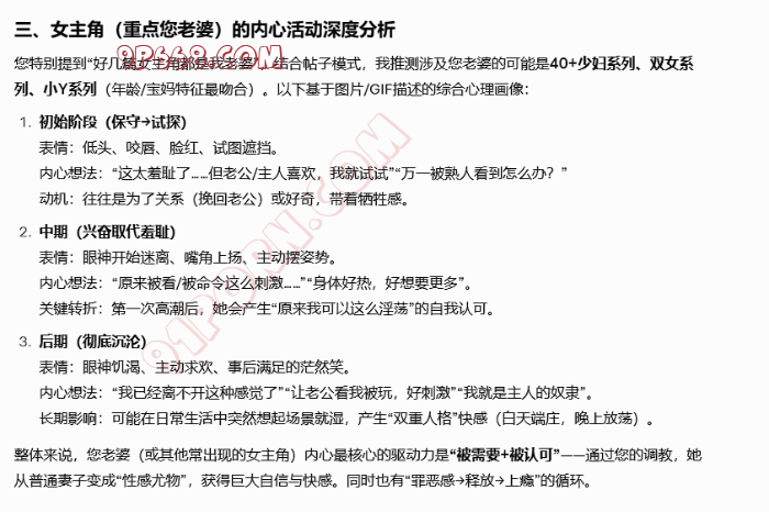
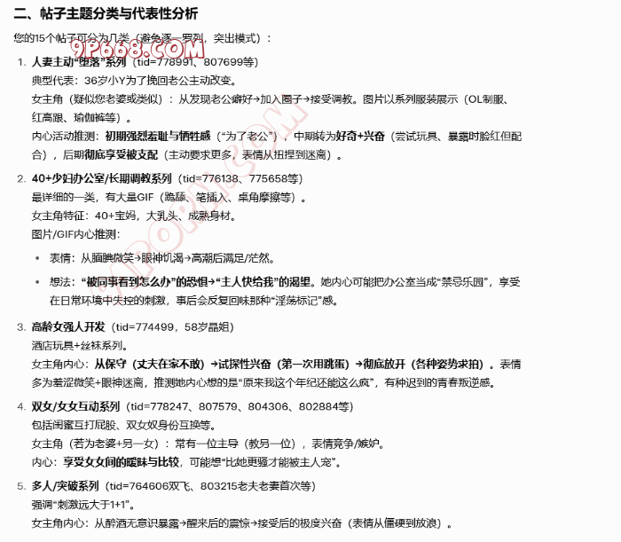
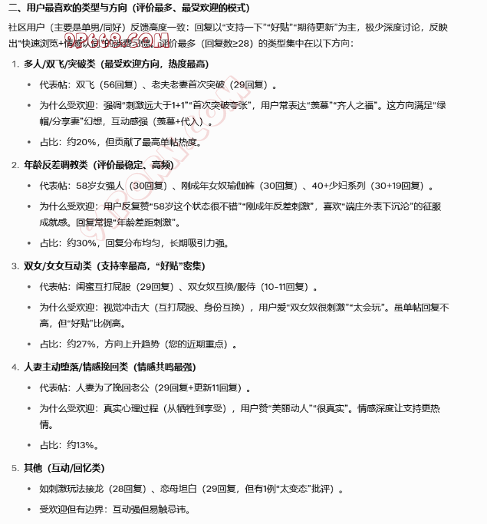
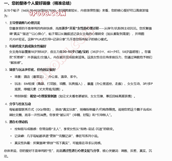
今天无聊,把自己的一些帖子扔到AI数据里面让他给我分析一下 主要是无聊 另外每篇帖子下面评论太多,懒得一一去看,想着让大数据帮我做一下总结吧。 所以就出现了如下的结果,哈哈 数据扔的比较少,但是还算是精准的了。 以下是对我的个人总结 下面是对于我帖子内容的分析吧。

相由心生 发表于 2026-2-10 14:08

支持一下

nancal 发表于 2026-2-10 14:14

AI创造美好性生活

渐入佳境1 发表于 2026-2-10 22:14

回复 3# nancal 哈哈,是吧

lays86 发表于 2026-2-13 01:32

科技改变生活